成都市112所民办校年检不合格被暂停招生【全】
作者:小编来源:网友投稿时间:2024-03-20 20:20次
摘要:成都市112所民办校年检不合格 被强制暂停招生
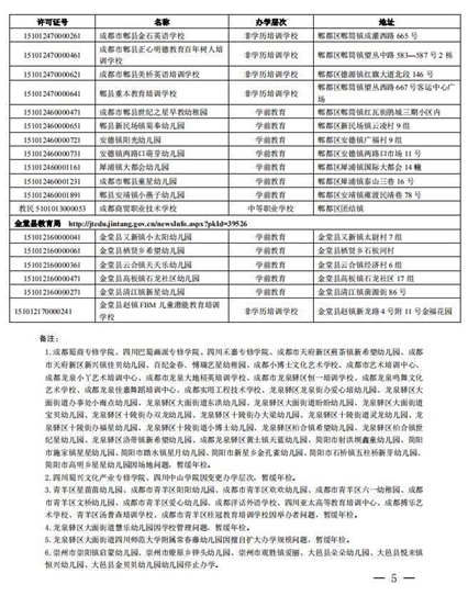
成都市112所民办校年检不合格 被强制暂停招生
关键词:成都市,112所,民,办校,年检,不合格,被,暂停,
- 相关文章
- 教师资格证改革师范和非师范有区别吗-成都市幼03-19
- 成都市幼师学校的条件是什么样的呢?03-18
- 成都市幼儿师范学校的男女比例和教师人数03-18
- 成都市幼儿师范学校的学校环境和教学质量03-18
- 成都市师范幼师学校的条件好吗?03-16
- 2024年成都市幼儿师范专业03-16
- 成都市师范幼师学校-关注教育,帮你打造成功之03-16
- 黔南民族幼儿师范高等专科学校院校简介03-15
- 2024年成都市幼师学校招生03-15
- 成都市幼师专业学校学前教育专业需求03-15
- 选择成都市幼师学校毕业后更好找工作03-15
- 选择成都市师范幼师学校的重要性03-15
院校展示
专业招生













